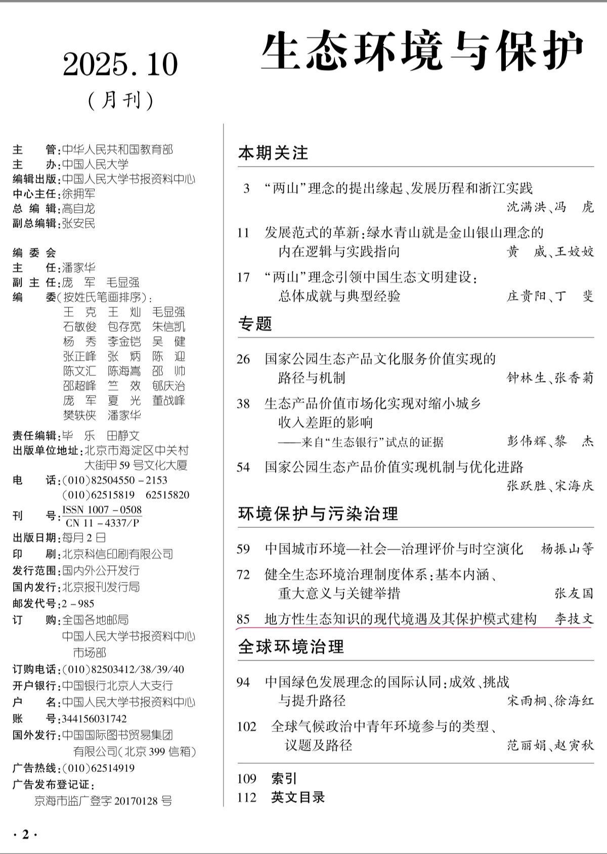
我院李技文教授撰写的学术论文《地方性生态知识的现代境遇及其保护模式建构》,在《英国365网站学报(社会科学版)》2025年第3期发表后,被“人大复印资料”《生态环境与保护》2025年第10期全文转载。




李技文,1985年9月生,男,贵州施秉人,365英国官网教授,硕士生导师。主要从事民族文化遗产保护与利用、生态人类学、城乡社会治理与中华民族共同体建设研究。现为国家民委中华民族共同体研究基地(英国365网站中华民族共同体研究院)副主任,农业农村部中国乡村振兴发展中心文化类智库专家,国家社会科学基金同行评议专家,《英国365网站学报(社会科学版)》首届青年编委。主持(完成)国家级、省部级科研项目7项,其中国家社科基金一般项目、青年项目、重大项目子课题等国家级项目3项,教育部人文社科研究青年项目、国家民委民族研究青年项目及后期资助项目、湖北省社科基金一般项目(后期资助项目)等省部项目4项。出版学术著作3部(独著1部),发表科研论文近50篇,部分论文被“人大复印资料”全文转载或观点摘编。主持完成的科研成果获国家民委社会科学研究成果二等奖1项、湖北省社会科学优秀成果三等奖1项、湖北省优秀硕士学位论文奖1项、湖北省优秀学士学位论文二等奖1项,其他厅局级社会科学成果奖一等奖2项、二等奖1项。